植物耐干性是自然界最极端的逆境适应现象之一。齿肋赤藓作为耐干研究的模式种,可在脱水超过98%后仍保持活力,复水后3-5秒启动生命活动、1分钟内光合系统恢复90%活性。这一“秒级复苏”能力远超转录调控的时间尺度,且脱水-复水过程中转录与蛋白表达呈低相关性,提示齿肋赤藓可能采用“蛋白存储池”策略,而翻译后修饰正是激活这些预存蛋白的关键。乙酰化作为一种重要的翻译后修饰广泛参与植物抗逆应答,其如何参与植物的极端耐干性,尚不明确。
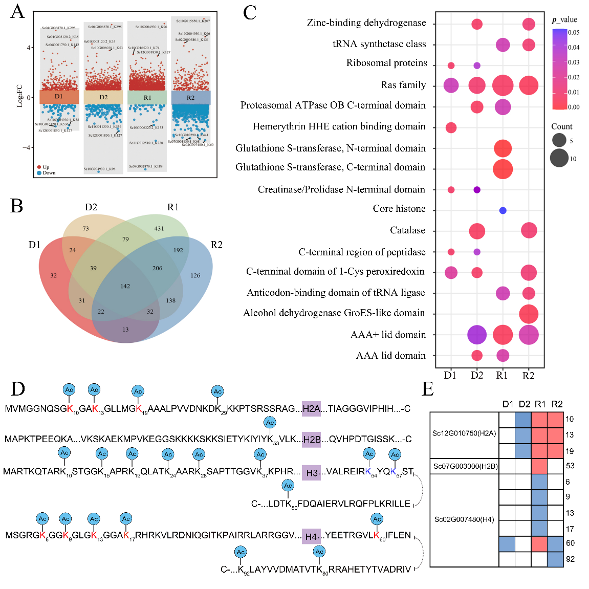
针对上述问题,中国科学院新疆生态与地理研究所张道远研究员团队,利用高通量乙酰化组学技术,首次对齿肋赤藓在脱水-复水过程中的赖氨酸乙酰化组进行了全面解析,共鉴定到11474个乙酰化位点,覆盖4171个蛋白质,构建了目前植物中规模最大的赖氨酸乙酰化数据集。
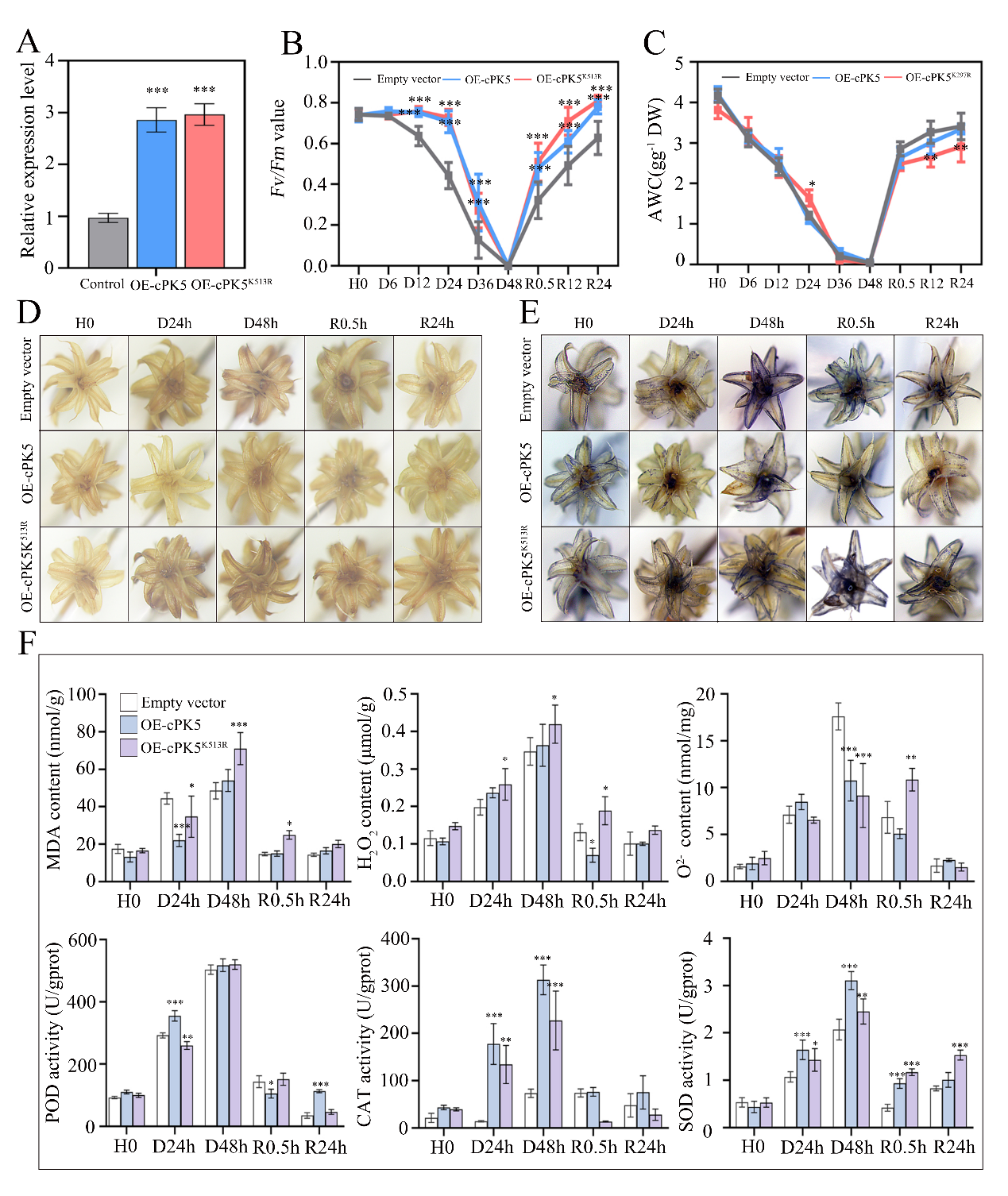
进一步研究结果表明,赖氨酸乙酰化是实现脱水保护与复水代谢重编程的核心调控开关。在脱水阶段,乙酰化通过调控碳固定、谷胱甘肽代谢和核苷酸糖生物合成等通路,协同维持细胞结构稳定性与氧化还原稳态,帮助植物进入脱水保护状态;在复水阶段,乙酰化则快速靶向糖酵解、蛋白酶体等核心代谢通路,驱动能量供应与细胞修复,实现秒级复苏。值得注意的是,齿肋赤藓的乙酰化修饰具有独特的序列偏好性,其乙酰化位点周围呈现富集亮氨酸的特征motif,区别于已报道的其他植物主要富集组氨酸、酪氨酸、苯丙氨酸、赖氨酸的特点,揭示了早期陆生植物在极端环境适应中的独特调控机制。研究进一步靶定了糖酵解通路中的关键限速酶丙酮酸激酶cPK5,发现其第513位赖氨酸的乙酰化对酶活性和蛋白稳定性至关重要,该位点的乙酰化修饰能够增强cPK5功能,进而提高齿肋赤藓的耐干性,本研究首次揭示了赖氨酸乙酰化在极端耐干植物中协调脱水保护与复水代谢重编程的全局调控网络,为理解植物极端水分适应机制提供了全新视角,并为抗逆作物分子育种提供了宝贵的基因资源。
相关研究成果以“Lysine acetylation drives metabolic reprogramming for desiccation tolerance in desert moss Syntrichia caninervis”为题,发表在植物学经典期刊《Plant Physiology》上。中国科学院新疆生态与地理研究所博士后阿曼古力·海瓦尔与在读博士生银芳柳为论文共同第一作者,李小双研究员与张道远研究员为论文共同通讯作者。该研究得到中国科学院基础研究领域稳定支持青年团队项目、自治区科技创新领军人才项目等支持。
论文链接:https://doi.org/10.1093/plphys/kiag139

图1:齿肋赤藓脱水-复水过程中表型、生理及乙酰化动态变化

图2:脱水-复水过程中差异表达乙酰化蛋白的特征

图3:cPK5去乙酰化削弱齿肋赤藓耐干性
附件下载: